インテリアデザインのためのAutodesk FUSION講座
始める前に:
本ページは東京都市大学都市生活学部で開講している2年次演習科目『都市デジタルシミュレーション3』のインテリアBIMコースにて扱うAutodesk FUSIONについて解説している(が外部一般の方々にも公開します)。7週2コマ=14回の限りある時間を効率的に進めるべく、必要最低限のスキルに限定し、それを研ぎ澄ます内容になっている。したがってわかりやすさ・丁寧な解説を求めるならYoutube等でFUSION講座を視聴することをおすすめする(が、動画コンテンツは単なる時間泥棒に会う事が多いので個人的には反対)。
初級編:ペン立てのモデリング
FUSIONは多機能・複雑なモデリング環境であるが、使うツールは限られている。スケッチ、押し出し、結合、面をオフセットくらいである。それらを使ってまずは簡単なペン立て(W160xD160xH200、肉厚6mm)に挑む。ブラウザで「原点」を表示させ、ソリッド>スケッチを選んだのち、XY平面(底面)を選ぶとそこにペン立ての断面がスケッチできる。
スケッチとは文字通りスケッチであり、書いては捨てる下書きなので、軽い気持ちで描画する。スケッチツールもよく使うものは画像の通り。また拘束ツールとは、水平・垂直・直角・固定・一致などを制御するものであり、基本は図に示したものがタブに並んでいれば使いやすい。前述同様、ツールプルダウン>更に右端3つドットマークを選びピン留めして使う。不要なものは同じくピン留めを外す。
レクタアングル(四角形)描画ツールで160mmx160mmの正方形をまずかく。線描画ツールでも描けるのでどっちでもよい。寸法の与え方はタブキーで数値入力、単位はmm。半角で。
次にオフセットツールでペン立ての厚み線T=6mmを内側に描く。このときオフセット設定パネルで「チェーン選択」をONにすると一気に4辺が選べる。OFFにすると選択した線分のみオフセットする。
ここでマウス-画面操作について(ホイール付きマウス必須)、ホイールスクロールで拡大・縮小表示。ホイールドラッグで画面移動。Shiftキー押しホイールドラッグで画面回転(オービット回転/拘束オービット回転)できるが、なれないうちは拘束オービット回転モードにしておく。迷ったら画面右上のビューキューブのホームボタンを押す。
断面描画が終わったら『スケッチを終了』。すかさず押し出しツールで断面を選び、H=200mm入力すればペン立てのガワが出来上がる。
ここで便利な機能『計測』ツールを覚えておく。これは2つの線・面・ホール等の距離や展開長などを調べる際にとてもとても便利なので覚えておく。この先モデリング作業が混んでくると「あれここいくつだった?」を調べる際にとてもとても便利。
次にペン立ての底板をつくる。再びスケッチツール選択し、ガワの下端面クリックするとその面にスケッチが描ける。ここに底板のアウトラインを描く。断面+30mmとし、厚さ6mmとする。
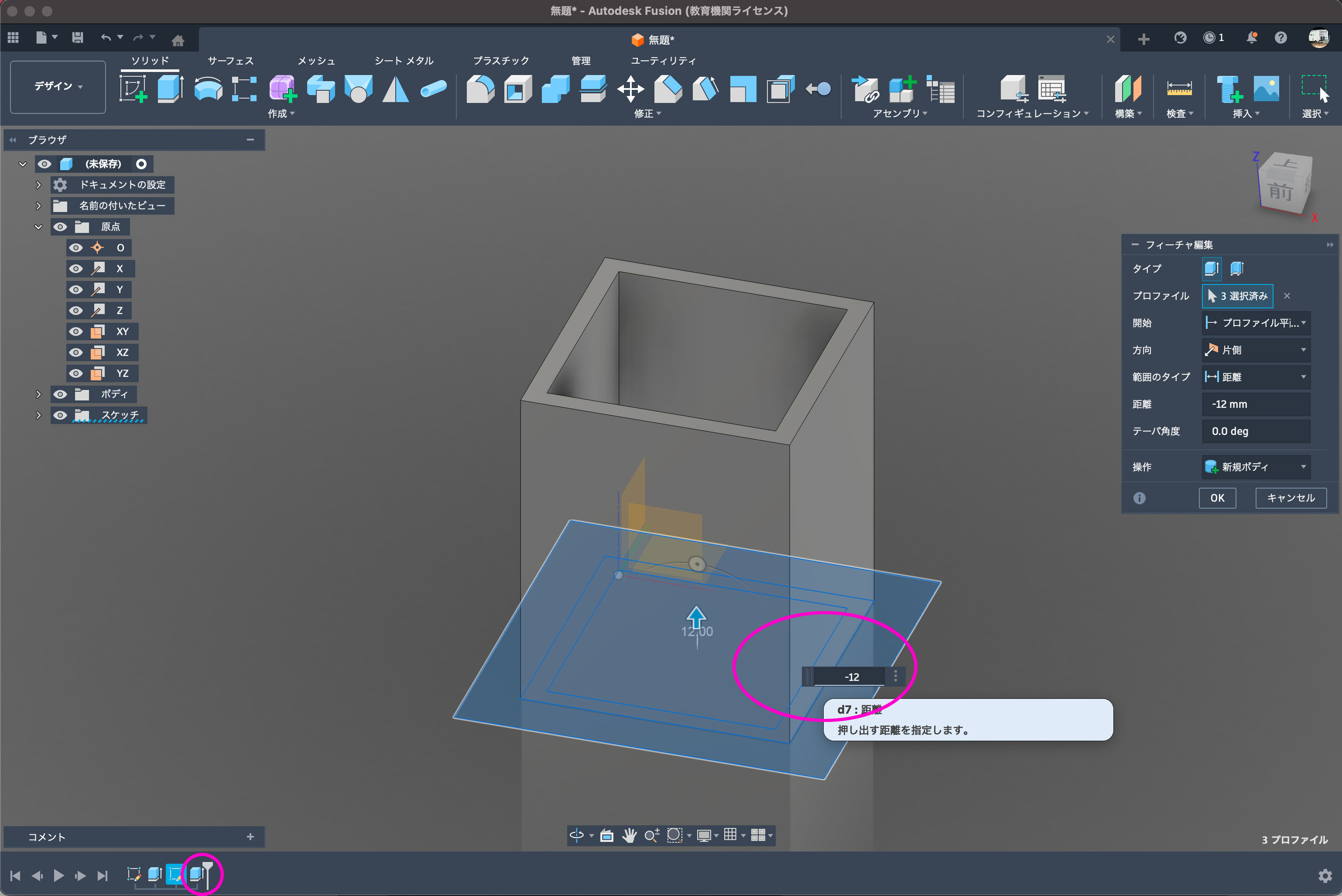
描けたらスケッチ終了し、押し出しツールで下端面+6mm押し出し。このとき、押し出しプロフィールを3つ選ばねばならない。また押し出しツールパネルで「新規ボディ」にすること。FUSIONはとても効率のよい環境であるため、押し出しした結果がほかの物体と貫入していれば勝手に切り取り・結合をしてしまうが、初級のうちは「新規ボディ」にしておくのが吉。
ここでFUSIONの真骨頂であるモデリング系譜編集(名前は勝手に付けた)してみる。ペン立ての厚み6→12mmにすべく、画面下端のタイムラインで最左のスケッチフィーチャをダブルクリック。すると一度モデリングしたものを後で編集できる。FUSIONはモデルの結果だけでなく、フィーチャ(作業や手続き)の系譜を記録できる。
スケッチフィーチャで厚み6mmをダブルクリックし、12mmと入力。スケッチ終了でサイズ変更できた。数値モデリングを特に一般的にパラメトリック・モデリングという。
底板6→12mmは押し出しフィーチャをダブルクリックし、6mmで押し出しした履歴を12mmに書き換える。(12か-12かどちらか)
最後に2つのパーツを結合ツールで1つにする。A+Bが結合、A-Bが切り取り。ちなみに3Dプリンタ出力するSTLファイルは、この結合で1パーツにしておく必要がある。
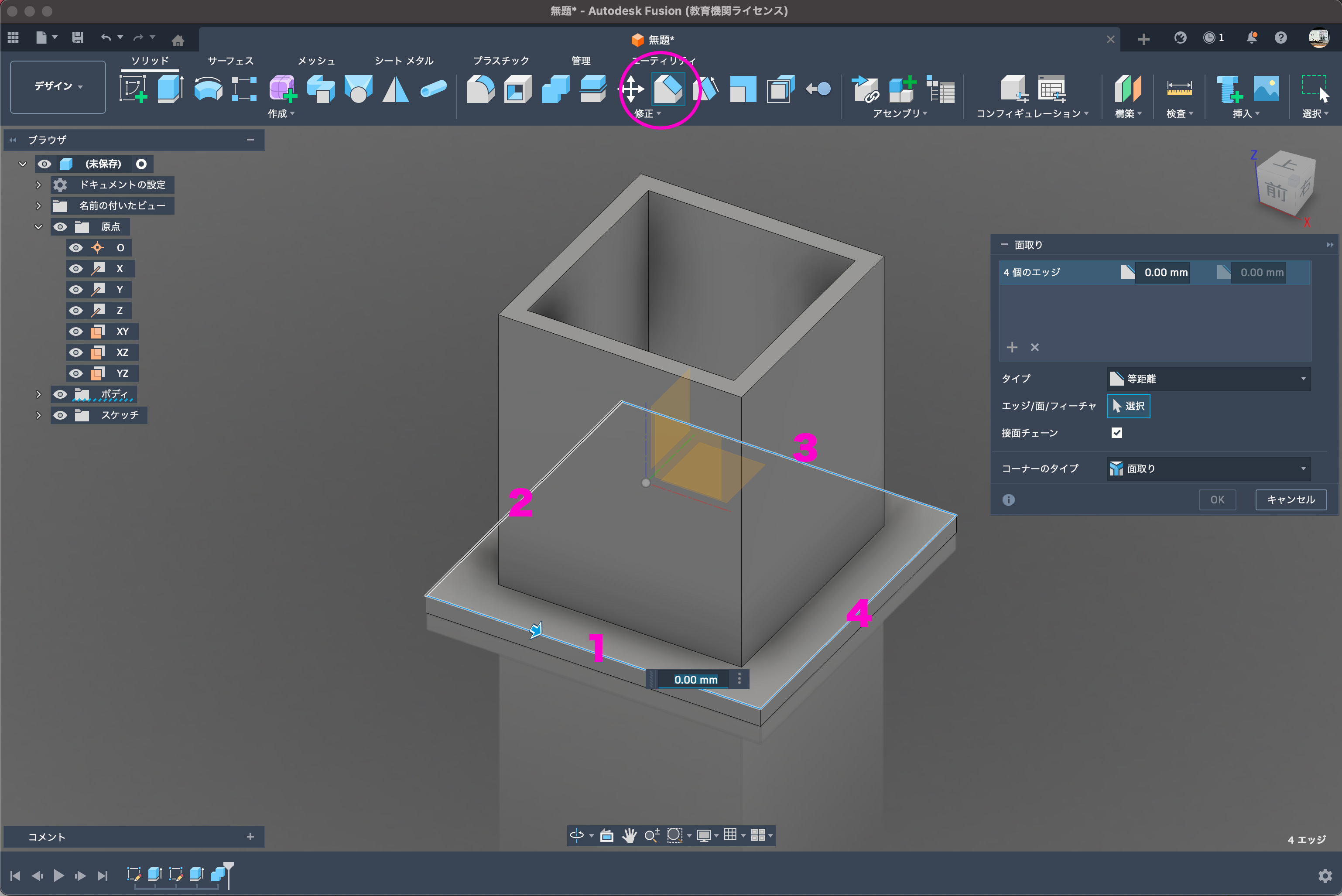
家具は人間の手に触れるため、部材の端部を処理する必要があったりする。まずは面取りツールで、底板の角張った4セグメントを選び、2-6mm程度の面取りをしてみる。
あわせてフィレットも覚えた方がよい。手で握ったりするものはクリスピーかつ面的な面取りよりも丸みを帯びた面にしたほうが優しい。フィレットツールを選び、丸めたいセグメントを選び、半径(直径)を与え円筒(角は球形)にする。図のようにフィレットする場合としない場合、コーナーのディテールがそれぞれ違ってくる。
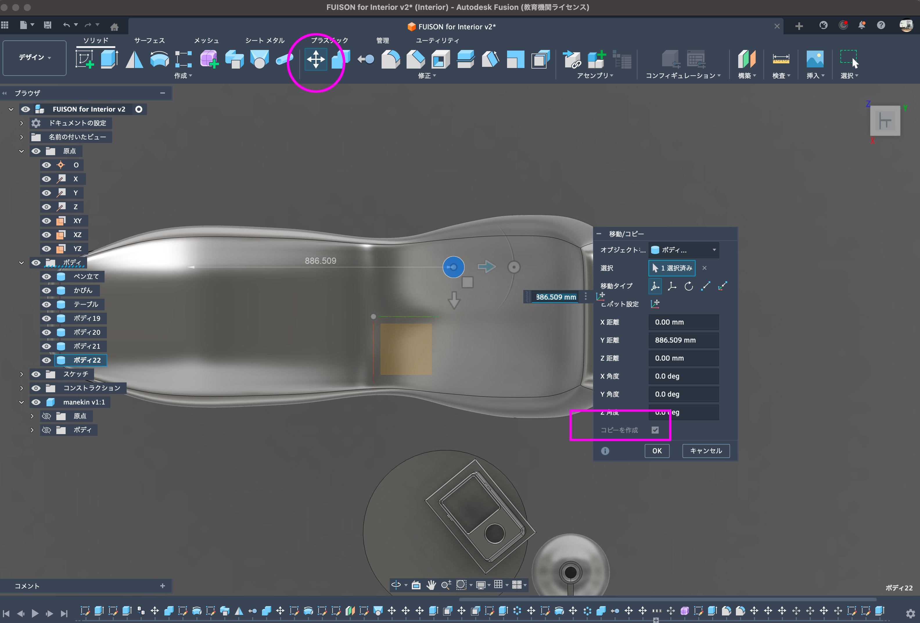
FUSIONは先に述べたようにフィーチャ履歴から編集ができると同時に、面の操作で直感的な編集も可能。ペン立ての筒部分の1面と、底板面1面を選択し、移動ツールでY方向に100mm移動させ図のように編集する。
筒上部面にスケッチ作成、直径60mmの円を描き、スケッチ終了、押し出しツールで円筒形状の穴をあけ万年筆立てにする。押し出しツールパネルで押し出し距離をきめる際、数値入力でも可能だが、特定の面・点・セグメントをピックすることでも決められる。その際、いま描いているスケッチが邪魔でピックできない場合は、ブラウザから当該スケッチレイヤを消しておくといい。
ペン立てはこれにて終了。ちなみに上述のスキルがあれば下図のような加工は説明を受けなくても作れるはずである。自力でやってみるべし。
初級編:花瓶
次も初級編、ペン立ての隣に置く花瓶をつくる。またこのあたりから諸君の理解度も上がっていることであろうから解説文も簡潔にしていく。花瓶は一般的に回転体なので、中心軸と断面形状だけあれば造形可能。よってXZ平面にスケッチ作成。
線分ツールでまず中心軸を描く。書いたら補助線に切り替え固定ツールで固定する。次にその中心軸の右側か左側に、花瓶の半身の断面形状を書く。花瓶のサイズはおおよそH=300、肉厚8mm以下であればどんな形でもよい。
寸法ツールであとからH=300を指定してもよい。測りたい(指定したい)2部位を順にピックし、代入値入力。
最終的に閉じた半身断面ができればOK。このとき青ベタハッチングが現れ、閉じた図形になっていることを明示する。しなければ編集続け適切に処理する。
回転ツールを選び、プロファイル(半身の断面図形)、回転軸の順にピック、回転角を指示し完成。つまり360度で完全な回転体になる。
ブラウザのボディフォルダで花瓶のボディを探し「かびん」など名称付けしておく。
さてこの花瓶にハンドルをつける。XZ平面に図のような断面形状とパスをかく。
すかざす移動ツールで断面形状の方向と位置を編集。移動ツールには平行移動アローの他、3軸回転ハンドルが現れるので、パスを法線とする位置関係に持っていきたいが、その際便利なのはピボット設定である。移動ツールのピボット設定をピックすると3軸アロー&ハンドルが現れるので、パス線上を回転中心にすべく、ピボット設定する(グリーンのチェックボタンを押すことで確定)。
スイープツールをピックし、プロファイル、パスの順にこれらを選択。花瓶のハンドルを完成させる。
が、しかし、少々角張ったハンドルになったので、優しさ・手触りを考慮しR処理をする。スケッチフィーチャを開き、スケッチのフィレットツール(モデリングのフィレットではない)を選択、適宜R処理。 欲を出してミラー反転コピーしてみたがどうも格好悪い。 したがって反転コピーしたものを削除したいが、初学者が注意すべきなのは、削除ツールはむやみに使ってはいけないことである。FUSIONは多くのモデリングフィーチャを形状に乗せて履歴を残すので、うっかり削除するとこの系譜も消える事になる(場合もある)。なので消去ツールを使うこと。 以上が花瓶モデリングである。次はテーブルを造形する。
が、しかし、少々角張ったハンドルになったので、優しさ・手触りを考慮しR処理をする。スケッチフィーチャを開き、スケッチのフィレットツール(モデリングのフィレットではない)を選択、適宜R処理。 欲を出してミラー反転コピーしてみたがどうも格好悪い。 したがって反転コピーしたものを削除したいが、初学者が注意すべきなのは、削除ツールはむやみに使ってはいけないことである。FUSIONは多くのモデリングフィーチャを形状に乗せて履歴を残すので、うっかり削除するとこの系譜も消える事になる(場合もある)。なので消去ツールを使うこと。 以上が花瓶モデリングである。次はテーブルを造形する。
初級編:サイドテーブル
図のようなサイドテーブルをモデリングし、ペン立てと花瓶をその上に置く。所要時間は3-40分。理想は15分以内。各部寸法を参照。ただし脚の角度は任意。モデリングのみ(レンダリング・プレゼンは不要)。
【以下作業の答え合わせ】
作業の邪魔なので、ブラウザでペン立て・花瓶の表示をまず消してから作業する。最初に天板を回転体でつくる。プロファイル・回転軸を描画する平面を選ぶ(ここではXZ平面)。 花瓶づくりの時と同じく、Z軸に重ねて線分を描き、コンストラクション(構築線)に変換し、固定拘束をかけておく。次に半身の断面を閉じた図形として描きスケッチ終了し、回転ツールで360度回転して天板作成。
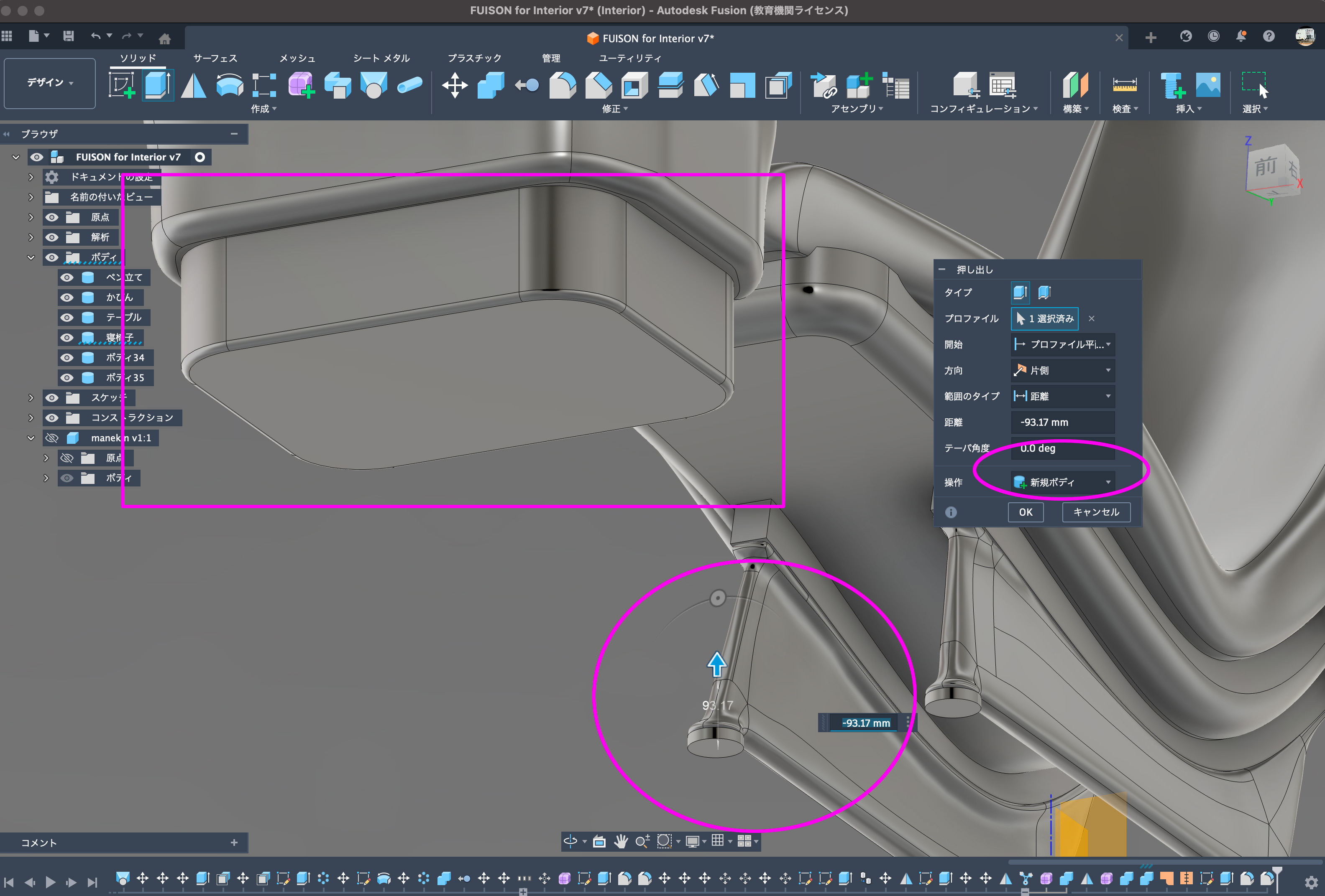
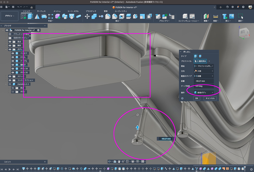
しかしここで裏技。回転体以外の方法で天板づくりを行ってみる。構築メニューのオフセット平面を選択し、オフセット元のXY平面をピックし、青アローを引っ張りつつ天板厚みの25mm分を引き上げOK。 XY平面に天板下端面の図形(直径530mm円)、オフセット平面に天板上面(直径550mm円)をそれぞれスケッチしたらスケッチモード終了。 つぎにロフトツールで2図形を順にピックすると天板ができる。天板上面の地上高は409mmなので、移動コピーツールで高さを調整。409-25=384mmだけ+z方向に移動でもいいが、入力枠に「409-25」という具合に計算式を書いてもOK。 次にテーブルの脚をつくるがここから中級編。回転ツールやパイプツールを用いると時間が勿体ないので、いま作ったテーブル天板の下端面から図形を派生させる。押し出しツールを選び、下端面を選択し、XY平面まで押し下げる。その際「新規ボディ」押し下げ。 押し下げた筒の側面をオフセットツールで絞る。ここも絞り後の半径「265-12.5(mm)」と数式入力でOK。
【以下作業の答え合わせ】
作業の邪魔なので、ブラウザでペン立て・花瓶の表示をまず消してから作業する。最初に天板を回転体でつくる。プロファイル・回転軸を描画する平面を選ぶ(ここではXZ平面)。 花瓶づくりの時と同じく、Z軸に重ねて線分を描き、コンストラクション(構築線)に変換し、固定拘束をかけておく。次に半身の断面を閉じた図形として描きスケッチ終了し、回転ツールで360度回転して天板作成。
しかしここで裏技。回転体以外の方法で天板づくりを行ってみる。構築メニューのオフセット平面を選択し、オフセット元のXY平面をピックし、青アローを引っ張りつつ天板厚みの25mm分を引き上げOK。 XY平面に天板下端面の図形(直径530mm円)、オフセット平面に天板上面(直径550mm円)をそれぞれスケッチしたらスケッチモード終了。 つぎにロフトツールで2図形を順にピックすると天板ができる。天板上面の地上高は409mmなので、移動コピーツールで高さを調整。409-25=384mmだけ+z方向に移動でもいいが、入力枠に「409-25」という具合に計算式を書いてもOK。 次にテーブルの脚をつくるがここから中級編。回転ツールやパイプツールを用いると時間が勿体ないので、いま作ったテーブル天板の下端面から図形を派生させる。押し出しツールを選び、下端面を選択し、XY平面まで押し下げる。その際「新規ボディ」押し下げ。 押し下げた筒の側面をオフセットツールで絞る。ここも絞り後の半径「265-12.5(mm)」と数式入力でOK。
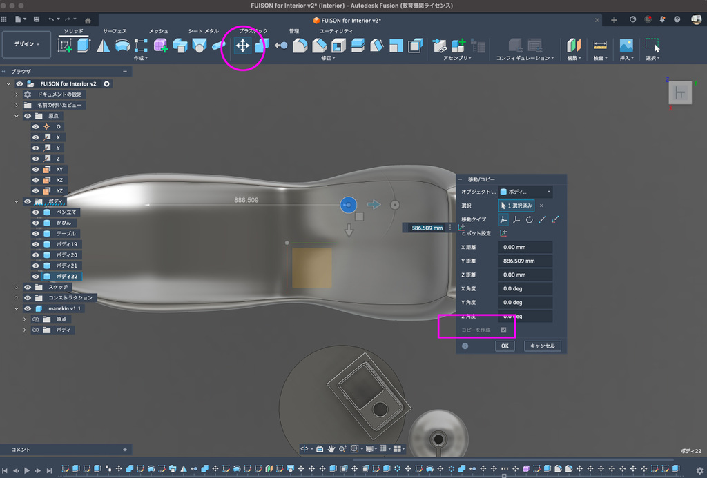
つぎに位置合わせ。ビューキューブで側面から見て、移動コピーツールで移動・回転して1本目の脚の位置を決めたら、両端面を少々オフセットする。これは傾斜角度により床・天板との間にウエッジ状の隙間があくのでその補填長を稼ぐためである。
XZまたはYZ平面に図のようなレクタアングルをスケッチし直方体を「切り取り」モードで押し出す。その際方向を「両側」もしくは「対称」にすると素早く処理可能。
次に脚を矩形状パターンツール(の中の円形状パターンツール)を選択し、「オブジェクト」に作業中の脚を選び、「軸」にZ軸を指定、「数量」を4とする。またこのとき構築ツールの「トーラスを通過する軸」を生成して中心軸に設定するのもよい。
次は貫材をモデリングするが、このままの脚の回転位置では作りにくいので、移動コピーツールで4本脚すべてを45度回転させる。その際、回転中心を天板円の中心点にすべくピボット設定。
さて貫材をモデリングする。貫材は前述同様、回転ツールで造るので、半身断面・回転軸をまずコンストラクション線としてスケッチする。スケッチ面は前後左右のどこでもよいが、2本の脚を真横から正対する方向からスケッチする。
端部のコンストラクション線も描いておくと、貫材の寸法は端部15mm直径、中央24mm直径すなわち端部7.5mm、中央12mm幅の凸レンズ状に膨らんだ断面を描画しやすい。
回転ツールで貫材を作ったら、側方視点で見て脚と重なる位置に動かしたのち、脚同様、矩形状パターンツール内の円形パターンツールで4つの貫材を用意。
テーブルを構成する全ボディを最後に「結合」。初心者のうちは手戻りがないよう、兎に角最後に結合する。完了したらリネーム。
ペン立て・花瓶をテーブルの上に配置して終了。以上を15分以内にできるとこの先の中級で苦労しない。
中級編:フォームモデリング
初級編のスケッチベースのモデリングと違い、ここで解説するフォームモデリングとは、端的に言えば「数字に頼らない、感覚でかたちを造る」方法である。よってここから先はマウス捌き・集中力、それに何と言ってもものづくりに対する堪え性が問われるので、習熟の過程でどうしても興味が湧かない・もううんざりと思う向きにはその先に進む事をおすすめしない。では開始。
初級編で作ったテーブル・ペン立て・花瓶のファイルにフォームモデリングで人体形状にフィットした寝椅子をモデリングする。そのためには別途Webclassで配布した「manekin.f3d」データをDLしFusionで開く。このときファイルはマネキン単体になっている(つまり理由があってデータマージされていない)。テーブルのファイルにマージすべく、マネキンの本体である「メッシュボディ1」をブラウザから見つけ出し右クリックメニューの「ボディからコンポーネントを作成」を選択。すると自動的にコンポーネントボックス化されるので更にそれを右クリック「エクスポート...」を選択。名前をカウチに座ったマネキンつまり「manekin_Couch」などにして「クラウド内のプロジェクトに書き出す」にチェックを入れ保存。 ホームパネルのクラウド内データ一覧から、今保存されたコンポーネントファイルがあるか確認。次にテーブルファイルに戻り、この「manekin_Couch」ファイルをマージする。方法はアセンブリ内の「コンポーネントを挿入」で「manekin_Couch」ファイルを呼び出し。 無事呼び出したが、このままでは扱いにくいのでブラウザの「manekin_Couch」を右クリックし「親に固定を解除」と「リンクを解除」を実行。(理由はFusionがチームワーク向けの環境であるためマージ元とマージファイルが一括連動しているためでありその関係を断つ訳である)。 関係を断つとマージ元と関係なくマネキンの位置・方向を自由に編集できるので、テーブルとの高さ・位置関係を考慮しつつ、寝椅子に着座した体勢(姿勢)をとらせる。 ちなみに移動コピーツールで軸方向固定の移動を行いたいときは、移動コピーツールパネルで移動タイプを「移動」にするとよい。
それではフォームモデリングで身体カーブに沿った寝椅子を作っていく。ビューキューブでmanekin_Couchを横から見て「フォームを作成」ツールを選び、その中の「スケッチを作成」ツールでフォーム(最初はフォーム板)の押し出しプロフィールスケッチをYZ平面に描きスケッチ終了。最終的にはゆるやかカーブの寝椅子にするが、この図では6線分で大まかに描くこと(線分数が多いと後で無駄な作業が増えるため)。 次にこれをフォームの押し出しツールでマネキンの肩幅を見ながら適切な幅を与える。押し出しツールのパネルで面の数をスケッチ線分数に合わせ、「対称」生成、幅の半身分割数を2、対称埋め込み、折り目保持とする。 またフォームモデリングツールも、インテリアデザイン用によく使うものが決まっているから、下図を参考にパネルにピン留めしておくとよい。 ちなみに「対称埋め込み」とは、下図のように押し出し中心から片側の編集操作がミラーリングされるという事である。またあとから対称埋め込みしたい場合はミラー(内部)ツールを使い、対称としたい対になる面(下図の★のついた2面)を選択指示する。解除も同様。 次に「フォームの編集」ツールで座面フォーム板のかたちを徐々に整えていく。このツールは今後よく使うので右クリックで最上段のメニューに現れるので使ってみて頂きたい。 また今は角ばったフォームに見えるが、実際はスムースな面である。ユーティリティの「表示モード」を使い、ボックス表示からスムーズ表示に切り替えると柔らかな面表示になる。ここで太線線分は折り目がついている事を現示しているが、「折り目解除」ツールでピーキーな折り目がスムーズカーブ面に変わる。同じく折り目ツールでスムーズな線分を折り目に変換することもできる。いわば折り紙的粘土(粘土的折り紙)造形法である。 また折り目解除の際、図中★のセグメントをダブルクリックで一連選択ができるので、この要領で座面の4周のラインだけ「折り目」として残りはすべて「折り目解除」とする。
初級編で作ったテーブル・ペン立て・花瓶のファイルにフォームモデリングで人体形状にフィットした寝椅子をモデリングする。そのためには別途Webclassで配布した「manekin.f3d」データをDLしFusionで開く。このときファイルはマネキン単体になっている(つまり理由があってデータマージされていない)。テーブルのファイルにマージすべく、マネキンの本体である「メッシュボディ1」をブラウザから見つけ出し右クリックメニューの「ボディからコンポーネントを作成」を選択。すると自動的にコンポーネントボックス化されるので更にそれを右クリック「エクスポート...」を選択。名前をカウチに座ったマネキンつまり「manekin_Couch」などにして「クラウド内のプロジェクトに書き出す」にチェックを入れ保存。 ホームパネルのクラウド内データ一覧から、今保存されたコンポーネントファイルがあるか確認。次にテーブルファイルに戻り、この「manekin_Couch」ファイルをマージする。方法はアセンブリ内の「コンポーネントを挿入」で「manekin_Couch」ファイルを呼び出し。 無事呼び出したが、このままでは扱いにくいのでブラウザの「manekin_Couch」を右クリックし「親に固定を解除」と「リンクを解除」を実行。(理由はFusionがチームワーク向けの環境であるためマージ元とマージファイルが一括連動しているためでありその関係を断つ訳である)。 関係を断つとマージ元と関係なくマネキンの位置・方向を自由に編集できるので、テーブルとの高さ・位置関係を考慮しつつ、寝椅子に着座した体勢(姿勢)をとらせる。 ちなみに移動コピーツールで軸方向固定の移動を行いたいときは、移動コピーツールパネルで移動タイプを「移動」にするとよい。
それではフォームモデリングで身体カーブに沿った寝椅子を作っていく。ビューキューブでmanekin_Couchを横から見て「フォームを作成」ツールを選び、その中の「スケッチを作成」ツールでフォーム(最初はフォーム板)の押し出しプロフィールスケッチをYZ平面に描きスケッチ終了。最終的にはゆるやかカーブの寝椅子にするが、この図では6線分で大まかに描くこと(線分数が多いと後で無駄な作業が増えるため)。 次にこれをフォームの押し出しツールでマネキンの肩幅を見ながら適切な幅を与える。押し出しツールのパネルで面の数をスケッチ線分数に合わせ、「対称」生成、幅の半身分割数を2、対称埋め込み、折り目保持とする。 またフォームモデリングツールも、インテリアデザイン用によく使うものが決まっているから、下図を参考にパネルにピン留めしておくとよい。 ちなみに「対称埋め込み」とは、下図のように押し出し中心から片側の編集操作がミラーリングされるという事である。またあとから対称埋め込みしたい場合はミラー(内部)ツールを使い、対称としたい対になる面(下図の★のついた2面)を選択指示する。解除も同様。 次に「フォームの編集」ツールで座面フォーム板のかたちを徐々に整えていく。このツールは今後よく使うので右クリックで最上段のメニューに現れるので使ってみて頂きたい。 また今は角ばったフォームに見えるが、実際はスムースな面である。ユーティリティの「表示モード」を使い、ボックス表示からスムーズ表示に切り替えると柔らかな面表示になる。ここで太線線分は折り目がついている事を現示しているが、「折り目解除」ツールでピーキーな折り目がスムーズカーブ面に変わる。同じく折り目ツールでスムーズな線分を折り目に変換することもできる。いわば折り紙的粘土(粘土的折り紙)造形法である。 また折り目解除の際、図中★のセグメントをダブルクリックで一連選択ができるので、この要領で座面の4周のラインだけ「折り目」として残りはすべて「折り目解除」とする。
次に着座の「座りがよい」ように、少しだけランバーサポートを立てておく。
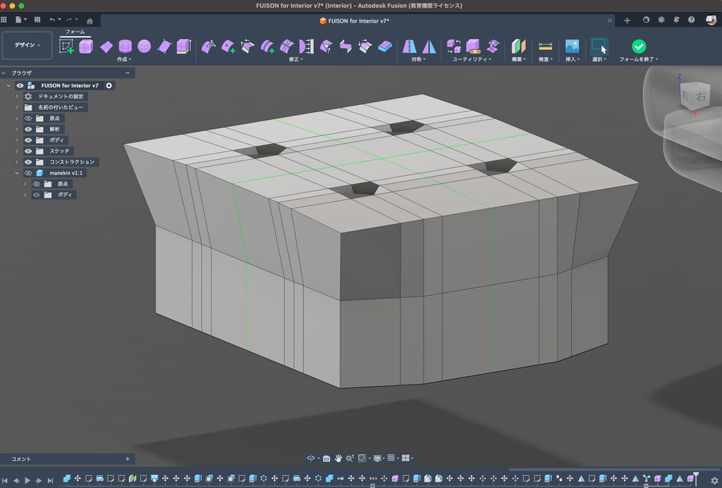
以降だんだん家具デザインのディテールに迫るべく、ヘッドレストの形状造形をする。まずは画面表示スタイルをボックス表示(ctrl+1)に。
次に下図★ダブルクリックでエッジを一連対称選択し、「エッジを挿入」ツールで通しのエッジを一本挿入。青のダブルアローをスライドさせ、端から1/2の位置に挿入できればOK。
次に「挿入点」ツールでヘッドレストのカットライン点を2点挿入する。挿入点により斜めエッジが生成されるので、余ったサーフェースを削除(Dltキー)。
続けて「挿入点」や「エッジを挿入」ツールを使い、座面ディテールを形作っていく。図を参照して各自工夫せよ。ただし、エッジ作業はなるべくボックス表示で行い、スムーズ表示つまり正しい造形表示は結果の確認の時のみにすること(理由はこの後の作業で説明する)。
ここでフォームモデリングの原則を記す。
1)フォームを構成するエッジは縦横できるだけ等しいピッチで構成する
2)各面は基本4角形で構成する(3または5角形はなるべく少なく)
3)面を動かすよりエッジ・点を動かすことで造形する
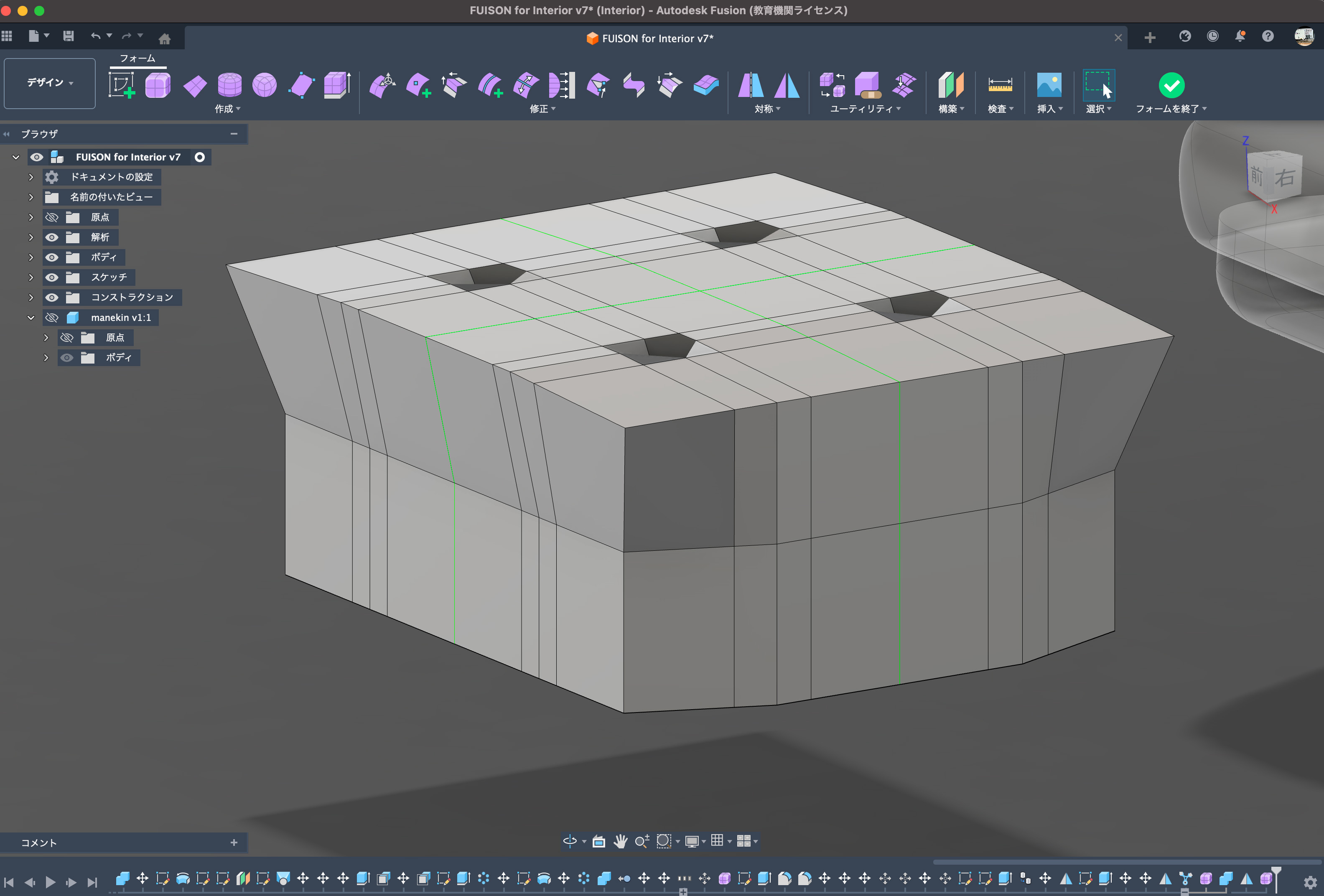
以上の原則から見ると、直近の図のフォームは失格である。よってボックス表示に戻り、まずはエッジ間隔を調整する。「エッジをスライド」ツールで、縦横の間隔を等ピッチ(だいたいでよい)にする。 続けて「エッジをスライド」「エッジを挿入」「挿入点」を駆使し図のような構成にする。 がまだ十分ではない。そこで一旦Fusionに自動補正をかけてもらう。ユーティリティの「ボディを修復」ツールで自動修復ボタンを押す。続けてユーティリティの「均一化」ツールでエッジピッチを均等にする。またボディの自動修復の際、3または5角形の構成面が現示されるが、これはのちのちフォームのシワの原因になる箇所である事を教えてくれているので、「エッジをスライド」「エッジを挿入」「挿入点」によってなるべく減らすよう工夫する。 ただしヘッドレスト等の端部コーナーはどうしても3角形が出てきてしまうのは致し方なしとする他ないが、腰折れ部の三角形は是正すべきだろう。図中★エッジを削除し、Optキー(Winの場合はAltキー)押しのフォーム編集で不足した面を派生させ、「頂点を溶接」ツールで★1、★2の順にクリックし点溶接。腰折れ部上端も同様に溶接。 三角形構成面はとにかくコーナーに追いやるべく、四角形構成面の連続で「流すように」するのがこつである。その後適宜自動修復、均一化をし、安定した造形に近づけていく。 ここまでできたら「フォームを終了」をクリックし無事終了し、ベージュ色のサーフェースに変換されたら正しくフォームモデリングできたことになる。終了できない場合は何らかの形状的問題解決が必要なので、その際はウインドウ下部のフィーチャ履歴からフォーム編集フィーチャをダブルクリックして再度開き、再編集。
先にも述べたように、フォームモデリングは「数字に頼らない、感覚でかたちを造る」方法であるため、頻繁にかたちの自動修復は必須であるので各自何度もかけると、よい造形に仕上がる。
ここでフォームモデリングの原則を記す。
1)フォームを構成するエッジは縦横できるだけ等しいピッチで構成する
2)各面は基本4角形で構成する(3または5角形はなるべく少なく)
3)面を動かすよりエッジ・点を動かすことで造形する
以上の原則から見ると、直近の図のフォームは失格である。よってボックス表示に戻り、まずはエッジ間隔を調整する。「エッジをスライド」ツールで、縦横の間隔を等ピッチ(だいたいでよい)にする。 続けて「エッジをスライド」「エッジを挿入」「挿入点」を駆使し図のような構成にする。 がまだ十分ではない。そこで一旦Fusionに自動補正をかけてもらう。ユーティリティの「ボディを修復」ツールで自動修復ボタンを押す。続けてユーティリティの「均一化」ツールでエッジピッチを均等にする。またボディの自動修復の際、3または5角形の構成面が現示されるが、これはのちのちフォームのシワの原因になる箇所である事を教えてくれているので、「エッジをスライド」「エッジを挿入」「挿入点」によってなるべく減らすよう工夫する。 ただしヘッドレスト等の端部コーナーはどうしても3角形が出てきてしまうのは致し方なしとする他ないが、腰折れ部の三角形は是正すべきだろう。図中★エッジを削除し、Optキー(Winの場合はAltキー)押しのフォーム編集で不足した面を派生させ、「頂点を溶接」ツールで★1、★2の順にクリックし点溶接。腰折れ部上端も同様に溶接。 三角形構成面はとにかくコーナーに追いやるべく、四角形構成面の連続で「流すように」するのがこつである。その後適宜自動修復、均一化をし、安定した造形に近づけていく。 ここまでできたら「フォームを終了」をクリックし無事終了し、ベージュ色のサーフェースに変換されたら正しくフォームモデリングできたことになる。終了できない場合は何らかの形状的問題解決が必要なので、その際はウインドウ下部のフィーチャ履歴からフォーム編集フィーチャをダブルクリックして再度開き、再編集。
先にも述べたように、フォームモデリングは「数字に頼らない、感覚でかたちを造る」方法であるため、頻繁にかたちの自動修復は必須であるので各自何度もかけると、よい造形に仕上がる。
中級編2:寝椅子の骨格造形と脚部のジェネレーティブデザイン
上記フォームモデリングの続きの作業になる。フィーチャ履歴から寝椅子座面のフォームフィーチャをダブルクリックして開いて編集していく。まず座面のクッション部を「厚み」ツールで120mm幅で立体化。
次に上下端の任意のエッジをダブルクリックで外周エッジをすべて選択し「折り目解除」によりふっくら柔らかな縁を造形。
ここで「フォームを終了」し、下図のようにグレー色のボディになれば成功。終了できない場合は再編集。
次はクッション材の支持材をつくる。真横視点から図のような断面をスケッチし押し出しで幅440mmのボディにする。
支持材のコーナーに2通りそれぞれ半径の異なるフィレットをかける(数値任意)。
クッション・支持材・マネキンの高さを調節する。テーブル等を表示させておくとスケール感覚が掴みやすい。
次に寝椅子の脚のベース材をつくる。XY平面に70mm直径の円をスケッチし、高さ15mmのゴム脚ベースとする。
それを移動コピーツールで「コピーを作成」チェックを入れ複製、後ろ脚のゴムとする。その2つをミラーツールで更にコピーし4つ脚のゴム材を用意。
次に脚の支持材を造る。真横視点で図のような支持材断面をスケッチ(任意寸法)し、押し出しでボディ化。
ミラーツールで左右とも用意。
ここで作成メニューの「自動モデリング(ジェネレーティブデザイン)」を選択、脚支持材の裏面とゴム材上端面2面を選択し、形状を生成。
ただしネットワークに接続した状態でないと生成できない。また何パターンか自動で生成してくれるものの、複雑な接合面形状同士だと計算に時間がかかる。いくつかのパターンから一つを選びスライダーバーで断面形状を調整後、OKをクリックし自動モデリング終了。
ジェネレーティブデザインはあくまでも手作業造形のオルタナティブであるから、必ずしも満足のいく結果であるとは判断がつかない(むしろ不満がつのる)。表面が有機的に波打ったボディ形状のものは、その凹凸がいかほどの印象になるのかを見るべく、検査メニューの「ゼブラ解析」を用いる。
また座面と支持材の接合度合いを見る場合は同じく検査メニューの「断面解析」にて断面指示ののち画面現示して用いる。
これらの解析メニューのツールで生成した解析現示は、ブラウザの「解析」フォルダに現れるので、必要に応じて適宜表示/非表示を使い分けるとよい。
これで寝椅子の完成。画面下端の表示設定にて、カメラ視点モードを「パース」に、環境モードを「落ち着いた青」等に変えて確認。
上級編:開いたフォームを縫い合わせる
Fusionは多くの分野のデザインで用いられているため、多様なフォームモデリングツールがあるが、結局はどれを使っても同じ造形ができる。前述の通り本ページで紹介しているのはスケッチラインからの押し出しをスタート地点とするフォームモデリング術であり、これはほぼすべての造形に対応できるので必ず習得すべきである。
ここではオットマンを上記方法でつくる。フォームツールを選択し、コの字のスケッチラインを押し出し、オットマンの大まかなかたちを生成。(余談ながら寝椅子にオットマンは本来必要ではないが...。)
次にコの字の中央、図の★エッジを全選択し、OptキーまたはAltキー押しのフォーム編集で、面を2段引き出す。引き出したら点の溶接ツールで4コーナーを閉じておく。ついでにオットマン座面に4つのタフティングをエッジ挿入とフォーム編集による頂点下げにより生成。終わったらスムーズ表示で確認。 エッジ引き出しや頂点溶接すると、下図のように連続エッジが蛇行し平滑でなくなる事がある。これを水平に矯正する(以降のモデリング作業に支障があるため)。蛇行エッジをダブルクリックし、フォーム編集のカーソル中、Z軸スケーリングスライダーを触り、「00」(ゼロゼロ)と入力すると、まっすぐ水平なエッジラインに矯正できる。この作業は必ずボックス表示下で行うこと。
ここではオットマンを上記方法でつくる。フォームツールを選択し、コの字のスケッチラインを押し出し、オットマンの大まかなかたちを生成。(余談ながら寝椅子にオットマンは本来必要ではないが...。)
次にコの字の中央、図の★エッジを全選択し、OptキーまたはAltキー押しのフォーム編集で、面を2段引き出す。引き出したら点の溶接ツールで4コーナーを閉じておく。ついでにオットマン座面に4つのタフティングをエッジ挿入とフォーム編集による頂点下げにより生成。終わったらスムーズ表示で確認。 エッジ引き出しや頂点溶接すると、下図のように連続エッジが蛇行し平滑でなくなる事がある。これを水平に矯正する(以降のモデリング作業に支障があるため)。蛇行エッジをダブルクリックし、フォーム編集のカーソル中、Z軸スケーリングスライダーを触り、「00」(ゼロゼロ)と入力すると、まっすぐ水平なエッジラインに矯正できる。この作業は必ずボックス表示下で行うこと。
スムーズ表示にしたオットマンを下から見上げると、底のフタがない、開いたフォームになっており、ベージュ色のサーフェース面が見えている。これは体積を持たない物体であり、ソリッドモデルとして編集不可能なので、サーフェースパネルを呼び出し、下記の方法でフタを用意し縫い合わせる。
なおサーフェースツールもよく使うものを一覧したのでこの通りピン留めしておくとよい。
サーフェスパネルの「パッチツール」を選び、開いたエッジを順次クリックし、閉じ面を生成。
すぐさま「ステッチツール」を選択し、オットマンの上部と今生成した閉じ面を全選択、OKすることで縫い合わせ完了。無事縫い合わせができるとグレー色のボディ表示になっていることを確認(ブラウザでボディXX表示)。
次にオットマンの台輪と脚をつくる。上級編らしく詳細説明しないので下図を頼りにモデリング。特に脚はスケッチから押し出しすると時間がかかるので、寝椅子のゴム脚面を新規ボディ押し出しすると早い。
最後に「尺度」ツールでオットマンのクッション部分をプロポーションを整える。尺度パネルで尺度タイプを「不均一」にするとX,Y,Z方向独立して尺度調整可能(ここではZ方向に1.2倍程度引き伸ばした)。これにてオットマン終了、以上を5分程度でできるようになると、デジタルデザインが楽しくなること請け合いである。
ふろく:下絵を使う
ふろく2:断面形状が不均一な立体をつくる
例えば下図のチェア脚のような、断面形状が不均一な立体をモデリングするには、Fusionのフォームモデリングを使うのもよいが、下記のソリッドモデリングでも造ることができる。
手順はまず、ガイド線(曲線)と複数の断面形状を1枚のスケッチ上(ここではXZ平面)で用意する。先にガイド線を描き、その線上に中心あるいは重心を据えるかたちで各断面図形を描く。
つぎにそのスケッチを開いたまま、移動コピーツールで各断面の位置と角度を調整する。こつは各断面の垂線が、ガイド線に沿うように配置するときれいなモデルができる。また床などに接触する断面は床の垂線に沿わせるのがよいだろう。
またここで各エレメントに余計な図形拘束がかかっていると、移動コピーができないので、事前にエレメントの頂点やセグメントにマウスオンして拘束アイコンを削除しておくとよい。
手順はまず、ガイド線(曲線)と複数の断面形状を1枚のスケッチ上(ここではXZ平面)で用意する。先にガイド線を描き、その線上に中心あるいは重心を据えるかたちで各断面図形を描く。
つぎにそのスケッチを開いたまま、移動コピーツールで各断面の位置と角度を調整する。こつは各断面の垂線が、ガイド線に沿うように配置するときれいなモデルができる。また床などに接触する断面は床の垂線に沿わせるのがよいだろう。
またここで各エレメントに余計な図形拘束がかかっていると、移動コピーができないので、事前にエレメントの頂点やセグメントにマウスオンして拘束アイコンを削除しておくとよい。
ふろく3:数々のマネキン
上級編:フォームモデリングの円形対称機能を使う
上級編:3Dプリントとデータ出力形式
建築模型はスチレンボードで造ることができるが、家具等のスケール模型はなかなか市販の材料では作りにくい。そこでよく使われるのが3Dプリンタである。一般的なのはFDM方式であるがここでは光造形プリンタへの出力についてメモする。以下の図で「ペン立て」を3Dプリントのデータ形式はSTLファイルであるので、これをFUSIONから「3Dプリント」ツールでエクスポートする。
「3Dプリント」パネルでは、面の重なり等ボディに不具合がない限り、ここで面倒な事は一切なく、OKで書き出す。
次に紙印刷のプリンタと同様、プリントドライバを用いてスライスファイルを整える。レジンプリントでは特にこれをスライサーと呼称しているが要はドライバである(プリンタメーカー指定のものを使う)。
スライサーにSTLモデルをインポートすると下図のように位置合わせ・スケーリング等を行う。基本はFUSIONでモデリングした通りの寸法になっているが、相似変換程度ならスライサーでも対応可能。
次にプリント用のサポートを立てる。これは光造形方式特有のものであり、0.01〜0.1mm程度の極薄層を積み重ねてレジンを硬化させる過程で不可欠であるため、各メーカーともサポートのAutomatic Generation機能がついているが、ここで注意。サポートの太さはプリントしたいモデルの最も細い・薄い寸法よりもTipを小さくとるとよい。ここが大きいと、印刷仕上がり後のサポート脱型に際し、モデルを破損する恐れがあるためである。
「3Dプリント」パネルでは、面の重なり等ボディに不具合がない限り、ここで面倒な事は一切なく、OKで書き出す。
次に紙印刷のプリンタと同様、プリントドライバを用いてスライスファイルを整える。レジンプリントでは特にこれをスライサーと呼称しているが要はドライバである(プリンタメーカー指定のものを使う)。
スライサーにSTLモデルをインポートすると下図のように位置合わせ・スケーリング等を行う。基本はFUSIONでモデリングした通りの寸法になっているが、相似変換程度ならスライサーでも対応可能。
次にプリント用のサポートを立てる。これは光造形方式特有のものであり、0.01〜0.1mm程度の極薄層を積み重ねてレジンを硬化させる過程で不可欠であるため、各メーカーともサポートのAutomatic Generation機能がついているが、ここで注意。サポートの太さはプリントしたいモデルの最も細い・薄い寸法よりもTipを小さくとるとよい。ここが大きいと、印刷仕上がり後のサポート脱型に際し、モデルを破損する恐れがあるためである。
またもうひとつの注意点としては、サポートのAutomatic Generation機能を使っても、下図のハッチ部分など、サポート不足する場合が多いので適宜マニュアルモードで追加する。
また途中のホール(下図のペン立ての窓のような空隙・開口)は、適宜サポートを追加した方がよい。また一般的にはレジンプリントの場合は、モデルを傾斜姿勢にして印刷する方が、スクリーンとの剥離に力がかからず印刷成功率は上がるが、配置の角度によってはきれいに見せたい平面にサポートがついてしまう等を避けたければ、水平配置でも悪くない(と個人的には思う)。
レジンモデルの洗浄は、水洗いレジンは水道水、普通レジンはIPAで洗うが、どちらも廃液処理は専門の回収業者に依頼する必要がある。また小さいモデルしかプリントしないならば、小ぶりのジャー1〜4瓶に洗浄水またはIPAを入れ、段階的に撹拌洗浄すると効率がいい。
また途中のホール(下図のペン立ての窓のような空隙・開口)は、適宜サポートを追加した方がよい。また一般的にはレジンプリントの場合は、モデルを傾斜姿勢にして印刷する方が、スクリーンとの剥離に力がかからず印刷成功率は上がるが、配置の角度によってはきれいに見せたい平面にサポートがついてしまう等を避けたければ、水平配置でも悪くない(と個人的には思う)。
レジンモデルの洗浄は、水洗いレジンは水道水、普通レジンはIPAで洗うが、どちらも廃液処理は専門の回収業者に依頼する必要がある。また小さいモデルしかプリントしないならば、小ぶりのジャー1〜4瓶に洗浄水またはIPAを入れ、段階的に撹拌洗浄すると効率がいい。